Urban America Inc. and Housing’s Nonprofit Turn in the 1960s
“Any consideration of cities should start with housing” wrote Frederick Gutheim in 1966. These were the words with which the architect-planner opened the publication “Our People and Their Cities: A Background to Urban America's Conference to Improve the Quality of Urban America.” In six position papers, Gutheim, a longtime advocate for better housing, summarized provocative ideas from roundtable discussions held in preparation for the Our People And Their Cities conference, hosted that September by the non-profit Urban America Incorporated at its Washington, D.C., headquarters (Figure 1). Left unsaid was how — financially, and according to whose expertise — that consideration should happen.
Figure 1. Cover of Frederick Gutheim’s “Our People and Their Cities: A Background to Urban America’s Conference to Improve the Quality of Urban America” (Urban America Inc., 1966). Taconic Foundation files, Box 153, Folder 1515. Courtesy the Rockefeller Archive Center.
With Our People And Their Cities, Stephen R. Currier, the liberal philanthropist and co-founder of the Taconic Foundation who now ran Urban America Inc., hoped to recover “neglected” aspects of urban planning that had been evoked the previous year at a White House Conference on Natural Beauty. Until this point, Taconic had funded urban programs explicitly intent on improving race relations and racial equity in U.S. cities, including by the 1960s battles against exclusionary zoning. Now it turned to beauty, a chief concern of first lady Lady Bird Johnson. President Lyndon B. Johnson himself endorsed the project — anything to make the nation’s cities “more attractive and wholesome for her people.”[1]
Our People And Their Cities convened architects, planners, and critics chosen for their unorthodox opinions on making urban change, of which housing was just one of many topics. But housing was, as Gutheim pointed out, central. Allan Temko, architecture critic at the San Francisco Chronicle, attacked private homebuilders and the profit motive. “We have entrusted the supreme responsibility of community-building to a housing industry whose operations have been frequently irresponsible,” he asserted, denouncing the national housing strategies that in the name of free enterprise failed to meet minimum standards for “a decent dwelling for every citizen.” His remedy was to position housing as urban infrastructure. Evoking the space program, he argued for a massive, national investment in research and development to improve urban housing design and production.[2] Architect Edgardo Contini questioned the nascent New Communities movement gaining currency in urban philanthropy, planning, and government circles across political divides. He was in favor of “New Cities” as a matter of “national purpose.” But the “infatuation” with European cities that belied New Communities like Reston was misconstrued. Developers in the United States were merely “padding” urban centers with suburban new towns, he argued, and for the wrong reasons. What was needed instead was a more experimental, distinctly American model. To dramatize his point, Contini finished his presentation with a blank slide representing the work to come.[3] More broadly Our People And Their Cities inscribed into urban affairs a fad for recuperating “natural beauty” into American life.
Figure 2. Brochure for a training initiative of Urban America Inc.’s Nonprofit Housing Center, the Lower Income Housing Development Seminars series, circa 1969. Taconic Foundation files, Box 158, Folder 1568. Courtesy the Rockefeller Archive Center.
It also quietly announced a turn in American housing. The 1950s and early 1960s saw experiments in social housing that tested the relationships of public subsidy and private investment. In 1966, the new U.S. Department of Housing and Urban Development launched the Model Cities program to foster collaboration between cities and grassroots organizations. Now, Urban America Inc. poised itself as the right liaison to help the country navigate the burgeoning field of privately built, publicly subsidized housing. In 1967, it launched the Nonprofit Housing Center, with regional squadrons that gathered experts from urban planning agencies and nonprofit organizations interested in building housing (Figure 2). The goal was to provide both groups technical assistance: to help not only the churches and community development corporations that the Great Society encouraged to construct low-income housing, but also the municipal agencies seeking reliable providers of nonprofit housing (Figure 3).[4] The Nonprofit Housing Center aimed to consolidate the complexities of this novel housing system, offering a replicable model for navigating the system that its range of experts could advise on from start to finish.
Figure 3. Projects completed by the Nonprofit Housing Center with churches and other developers as partners, listed in Urban America Inc.’s Nonprofit Housing Center Annual Report, 1968. Taconic Foundation files, Box 158, Folder 1568. Courtesy the Rockefeller Archive Center.
Then in 1968, following passage of the Housing and Urban Development Act (which offered new provisions for nonprofit housing and incentivized new construction), Urban America Inc. turned away from urban America. It sponsored a tour of New Towns in Europe for several dozen U.S.-based planners, architects, and public officials. The tour was surprising given Our People And Their Cities’ passionate plea for American-ness and Contini’s critique. It recalled the efforts of American housers to study and emulate European public housing in the 1920s and 1930s and European nonprofit housing in the 1940s and 1950s — the latter of which enticed delegations of architects, developers, and politicians to voyage to inspect things for themselves. Even the itinerary was familiar, spanning a range of “model communities”: Bijlmermeer outside Amsterdam, Cumbernauld outside Glasgow, Vällingby outside Stockholm, Tapiola outside Helsinki, and housing projects in West and East Berlin.[5]
For Urban America Inc., the allure was less specific housing designs or policies, though, than foregrounding the overall role that architect-planners played in nonprofit arrangements and social housing processes in Europe. The United States’ embrace of nonprofits as partners in the postwar welfare state was evolving to emphasize citizen empowerment, neighborhood economic stability, and racial equality in response to critiques lodged against the state for the conditions of U.S. cities. Urban America Inc. had embraced these goals with the Nonprofit Housing Center. Its turn to European New Towns betrayed that it still strove to elevate the physical through better design of housing as an embedded, urban infrastructure. Urban America Inc.’s Grand Tour in this sense staked out a middle ground: housing might devolve to community development corporations and other local nonprofits but architects and other urban experts would still need to play a role if privatization were to deliver beauty or quality living. As far as Urban American Inc. was concerned, all hope was not yet lost on the pursuit of better cities through physical solutions.
““Urban America Inc.’s pivot from incubating radical planning ideals on quality urban living . . . to embracing centralized design and planning exemplified the often-overlooked shift to private provision of social housing in the late 1960s.””
Urban America Inc. was not alone. No sooner did the HUD Act place low-income housing more firmly in the domain of private enterprise in August 1968 than HUD launched Operation Breakthrough, in June 1969. Under a new Secretary with a career in the auto industry, George Romney, this program proposed that the deficit in suitable living environments for all Americans could be met by the assembly line. HUD subsidies would go not to public housing or community-based nonprofit developers but to private manufacturers who produced prefabricated housing systems.
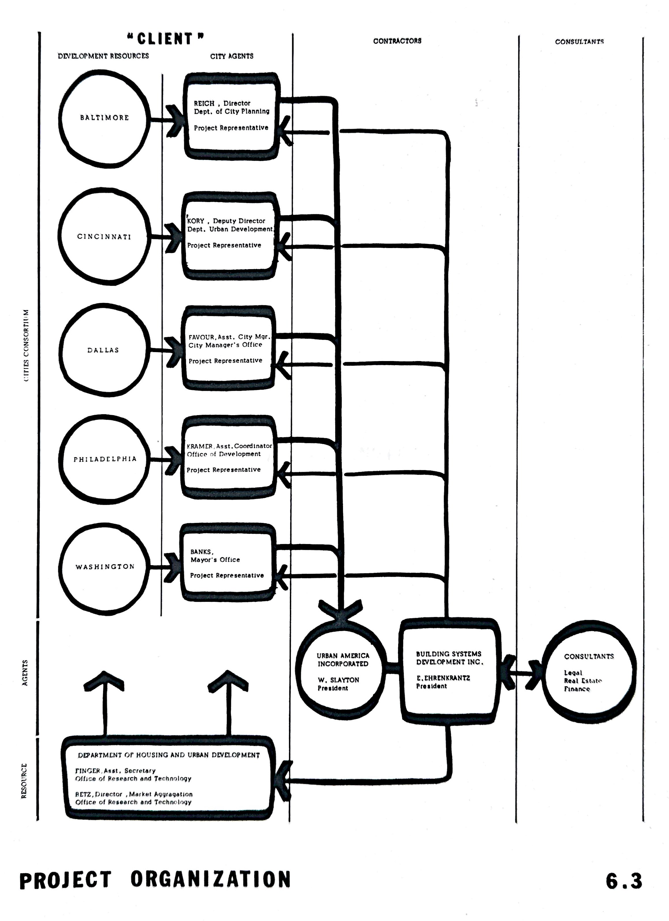
Under new leadership itself, Urban America Inc. seized this opportunity too, proposing to develop an “inter-state mechanism” for an industrialized housing market under Breakthrough’s auspices (Figure 4).[6] In flow charts and graphs, Urban America Inc. rendered cities as “clients” on behalf of which it would liaise with manufacturers of architect-designed industrial housing; legal, financial, and real estate experts; and HUD. These were the networks of actors privatized social housing elicited.
Figure 4. City-as-“client.” This graph delineates the relationships of project actors in a five-city consortium proposed by Urban America Inc. to participate in an aggregated building market housing demonstration program through HUD’s Operation Breakthrough. Urban Design Center/Urban America Inc. and Building Systems Development, Inc., “Aggregated Breakthrough Markets,” Oct. 16, 1969. Taconic Foundation files, Box 158, Folder 1571. Courtesy the Rockefeller Archive Center.
Urban America Inc.’s pivot from incubating radical planning ideals on quality urban living (including the value of “American-ness” and nonprofit training) to embracing centralized design and planning exemplified the often-overlooked shift to private provision of social housing in the late 1960s United States. Beyond this shift, it exemplified deep tensions between housers’ faith in expertise and the political imperatives to devolution and inclusion wrought from public reactions to designer-knows-best projects of the two decades prior. In this way, Urban America Inc. represented an “abstracting away” from the racial, in the terms of philosopher Charles Mills, following the (partial) privatization of social housing in the United States — certainly in comparison to the Taconic Foundation’s earlier investments in racial-economic equity. The pivot was also a product of what geographer Peter Ekman calls a “centering” of knowledge production about cities. In his telling, foundations, including Ford and Rockefeller, set up research centers like the Harvard-MIT Joint Center for Urban Studies in the 1950s and 1960s, propelling a kind of arms race for urban studies that siphoned urban expertise from hubs in social science departments and design schools.
Unlike the Joint Center, Urban America Inc. worked outside of universities. It shaped a discourse and a practice for housing in which urban planning’s social ambitions embraced market realities — including the apparent limits of welfare as a framework for livable housing in the United States. Faced with endemic problems in public housing, a racist private housing market, and deepening cycles of urban disinvestment, Urban America Inc. turned to the market — but one tempered by architects and planners. It attempted new paradigms for aligning the visions of city officials and nonprofits with those of designers for quality living in cities, with municipal governments now positioned not as providers but as Urban America Inc.’s clients.
Like some of the new nonprofit builders it served, Urban America Inc.’s housing program collapsed in the face of global recession in the 1970s. But it proved prescient. As U.S. spending on social housing resumed in the 1980s through tax credits, the system came to rely entirely on private provision held together by national nonprofits (in this case Enterprise Community Partners, set up by developer James Rouse, and LISC, set up by the Ford Foundation). Perhaps even more important, as the 1990s saw HOPE VI legislation dismantle public housing, design of privately resourced replacement projects became tightly regulated by HUD. Replacements were designed in partnership with, and expected to follow the principles of, the architect-led Congress for the New Urbanism. If histories of urban housing in the 1960s United States foreground the expansion of the welfare state under the Great Society, Urban America Inc. offers a reminder of how it also seeded the turn to privatization and its challenges, when community development met its American market.
Citation
Melanie R. Ball, “Urban America Inc. and Housing’s Nonprofit Turn in the 1960s,” PLATFORM, March 30, 2026.
Notes
[1] Letter from Lyndon B. Johnson to Stephen R. Currier, Jan. 6, 1966. Taconic Foundation Files (TFF), Box 153, Folder 1515. Courtesy the Rockefeller Archive Center (RAC).
[2] Allan Temko, untitled outline for talk presented at “Our People And Their Cities,” Sept. 13, 1966. TFF Box 153, Folder 1516. Courtesy RAC.
[3] Edgardo Contini, untitled final draft of paper presented at “Our People And Their Cities,” Sept. 13, 1966. TFF Box 153, Folder 1516. Courtesy RAC.
[4] Urban America Inc. “Nonprofit Housing Center Program Report,” January–February, 1967. TFF Box 158, Folder 1563. Courtesy RAC.
[5] Outline itinerary for “New Communities Tour,” in Urban America’s Tour of Europe’s New Towns: September 7 – 22, 1968. TFF Box 153, Folder 1523. Courtesy RAC.
[6] Urban Design Center/Urban America Inc. and Building Systems Development, Inc., “Aggregated Breakthrough Markets,” Oct. 16, 1969. TFF Box 158, Folder 1570. Courtesy RAC.



